电话

中文版中文版 英文版English 阿里巴巴肯铁阿里巴巴官网

欢迎进入东莞市肯铁轴承有限公司官网!

肯铁咨询热线 13392733900

二维码

轴承润滑脂的主要质量指标和正规检测方法

文章出处:肯铁轴承人气:2964发表时间:2018-08-09
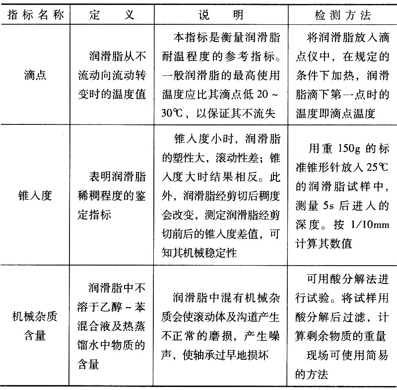
润滑脂的性能指标有色别(外观)、稠度(锥人度,曾用名为“针人度”)、耐热性能(滴点、蒸发量、高温锥入度、钢网分油、漏失量)、耐水性能、机械安定性、耐压性能、氧化安定性、机械杂质、防蚀防锈性、分油、寿命、硬化、水分等多项,其中主要质量指标有滴点、锥入度、机械杂质、机械安定性、氧化安定性、防蚀防锈性等。滴点、锥入度、机械杂质三个主要指标的定义、说明和正规的检测方法见下表。
 
润滑脂主要质量指标滴点、锥入度、机械杂质含量的 定义、说明和检测方法


联系我们

咨询热线

微信二维码
扫一扫微信咨询

版权所有 ©1998-2026 东莞市肯铁轴承有限公司 粤ICP备16121103号
工厂地址:中国广东东莞市谢岗镇华泰科技园
电话:0769-22209718      传真:0769-87788508
E-mail: bearings@dgktbearing.com
技术支持: 东莞网站建设

技术微信:


二维码
13392733900
段先生
在线客服